
3月11日,紅墩界鎮的民居。2007年,西安地調中心在紅墩界鎮、海則灘鄉、黃蒿界鄉發現700平方公里的煤田。攝影 王健

還原陜西靖邊“北三社”煤田“私有化”,是個驚心動魄的過程。
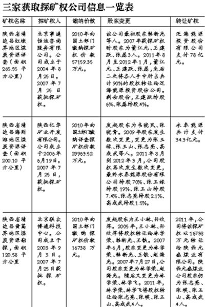
這片700平方公里的煤海,被三家民營公司“北京事通恒運公司”、“北京聯眾博通科技中心”、“陜西億華礦業3家公司”,獲得其中580平方公里的煤炭探礦權。
過程中,他們突破了種種的政策限制,包括國家發改委的總體規劃限制,中石油的油氣避讓限制,國土部的暫停審批探礦權限制。
當地盛傳,能幫助民營公司突破限制的,是一位周姓商人。3家公司獲得探礦權后,隨即轉讓,獲利超百億。
如今,公司相關負責人,國土部相關官員等已被帶走調查。
從西安向北,沿包茂公路行駛450公里,接近毛烏素沙漠南緣,是貧窮的陜西靖邊縣北三社——紅墩界鎮、海則灘鄉、黃蒿界鄉。當地人在黃色風沙里種植玉米、沙棘樹等,人均年收入不到1萬元。
而在那片丘陵下,蘊藏著巨額財富——700平方公里的煤海。新京報記者調查發現,有3家民企涉嫌用虛假申報資料,獲得其中580平方公里的煤炭勘探權,向國土部門繳納“低廉”價款后,隨即轉讓公司股權,獲利上百億。
一位業界的知情人士稱,違規審批這么大規模的煤田勘探權,非一般人能為之。
據多個消息源證實,三家民企中數名負責人已被抓,負責最初運作此事的靖邊縣原政協副主席王明光、靖邊國資礦業公司法人王志東等亦被控制。
此案并未終止,更多官員涉事被調查。國土資源部原礦產開發司司長賈其海,已于去年11月接受調查,如今已移交司法機關。多個消息源證實,賈落馬的直接導火索,是違規審批靖邊這三塊煤田。
反常的探礦權審批
3塊煤田的預查沒有做完,還隔著普查這個環節,國土部就批了詳查,業內人士認為“審批很不正常”
一個數十米高的井架聳立在麥田里,中間安裝著鉆機和吊機。轟鳴的馬達響聲中,一根數百米長的鐵管從地下抽出。歷時數日的鉆探有了收獲,在探入地下600米左右的鐵管中,工作人員發現有2米多高的煤芯。
“那都是優勢動力煤。”陜西省地質調查院一名王姓工作人員說。上述場景是2006年他和同事在靖邊縣找煤田時的工作場景。當時,他們受到的是中國地質調查局西安地調中心的委托。
這個項目由國家出資,是國土部“西北大型煤炭基地后備調查評價”項目中的一個子項目,名為“陜西靖邊縣紅墩界-海則灘地區侏羅紀煤田遠景調查”。
所謂遠景調查,是煤炭勘探中的最初環節,調查較粗,僅為摸清家底。工作人員在靖邊方圓700公里處,打了三四個洞,發現了煤層,厚度約2.3米,煤田資源量大致36億多噸。
2007年9月,西安地調中心對外公布所發現的煤礦。
但蹊蹺的是,有3家民企在地調中心公布前2個月——即2007年7月25日,已獲得國土部批復的詳查勘探權。
國土部網站顯示,國土部以協議出讓的方式,批準三家公司獲得紅墩界(265.55平方公里)、黃蒿界(120.58平方公里)、海則灘(200.11平方公里)3塊煤田的“詳查”探礦權。
這三塊煤田都在西安地調中心新發現的煤田范圍內。
三家獲批的公司是北京事通恒運咨詢服務有限公司(簡稱“事通恒運”)、北京聯眾博通科技中心(簡稱“聯眾博通”)、陜西億華礦業開發有限公司(簡稱“億華礦業”),均為民營股份制公司。
陜西省國土廳勘查處處長魏雄斌聽聞后,表示詫異,認為不可能出現這種情況。“就好比蓋大樓,沒打地基,怎么能先蓋樓。”
中國的煤炭勘查分為4個階段,預查、普查、詳查、勘探。西安地調中心實施的遠景調查,只是預查階段。
“預查還沒有做完,國土部就給他們批了詳查。”陜西省一業內人士稱,這個審批很不正常,國家的遠景調查(預查)尚在進行,地下什么情況還未知,屬于空白地塊,怎么能協議出讓詳查探礦權?